自殺暨藥酒癮防治中心
單位簡介
中心團隊組織圖
中心服務內容
單位訊息
大
中
小
我要捐款
單位訊息
CHIA-YI CHRISTIAN HOSPITAL
首頁
單位訊息
最新消息
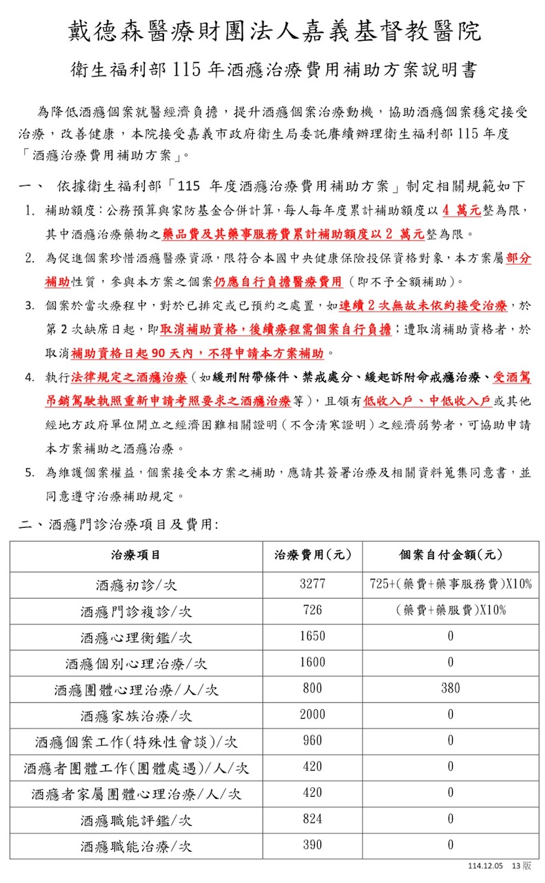
115年衛福部酒癮治療費用補助方案
單位訊息
最新消息
重要消息
最新消息
115年衛福部酒癮治療費用補助方案
發布日期
2025/12/16
分享
#酒癮治療
#115年衛福部酒癮治療費用補助方案
戒酒諮詢電話:05-2765041分機6722 何個管師
回列表頁