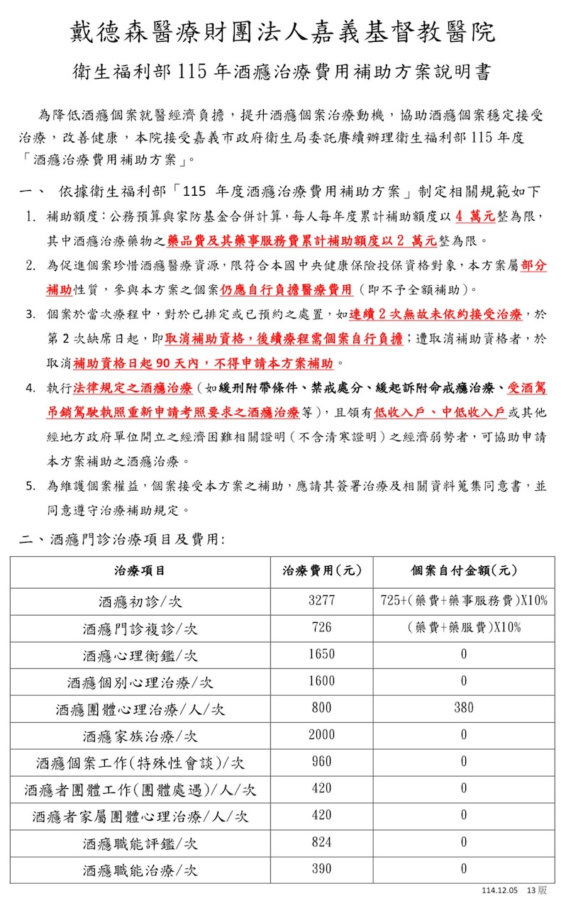
最新消息115年衛福部酒癮治療費用補助方案
重要消息酒癮宣導-滴酒不沾,健康相伴!
重要消息網路成癮宣導-「網不住你的人生,才是真自由」
重要消息~無酒! 節酒! 零酒精! 台灣無酒日~嘉基挺無酒 ~
重要消息世界心理衛生日 重視心理健康 嘉基呼籲從孩子的心開始守護
最新消息世界心理健康日 生命守護 嘉基相陪