早療管理中心
單位簡介
社群平台
據點服務
早療中心教具屋
單位訊息
繪本專區
繪本起源
繪本簡介
衛教訊息
嬰幼兒斜視
螃蟹車?學步車?
兒童扁平足
寶寶骨骼-牽拉肘
寶寶歪頭好可愛!?
小孩跛腳怎麼辦
ADHD過動兒
髖關節篩檢
幼兒足內翻
下載專區
嘉義市O~6歲兒童發展服務通報單
嘉義縣O~6歲兒童發展服務通報單
嘉義市發展遲緩兒童早期療育費用補助申請表
嘉義縣發展遲緩兒童早期療育費用補助申請表
居家安全環境檢核表
嘉義縣兒童發展檢核表
嘉義市兒童發展檢核表
義賣專區
慢慢猴商品義賣
下單須知
大
中
小
我要捐款
單位訊息
CHIA-YI CHRISTIAN HOSPITAL
首頁
單位訊息
縣市交通療訓補助通知單
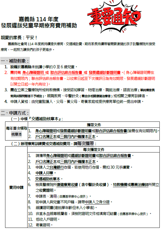
114年早療費用補助通知(嘉義縣)
單位訊息
早療相關親職講座
年度活動總表
新聞露出
親子教育課程
早療相關專業課程
縣市交通療訓補助通知單
溪口據點活動
阿里山據點活動
太保據點活動
歷年活動回顧
縣市交通療訓補助通知單
114年早療費用補助通知(嘉義縣)
發布日期
2025/03/14
分享
回列表頁